From a distinguished team of authors comes a JOSIS1 publication: “Spatial data science languages: commonalities and needs”. In it, the group comprising Edzer Pebesma2, Martin Fleischmann3 and several more researchers make the argument that common challenges should be considered across language communities for spatial data science (SDS). The paper focuses on R, Python and Julia – especially popular SDS languages.
The identified common challenges include:
- handling of spatial or spatio-temporal support
- geodetic coordinates
- in-memory vector data formats
- data cubes
- trajectories
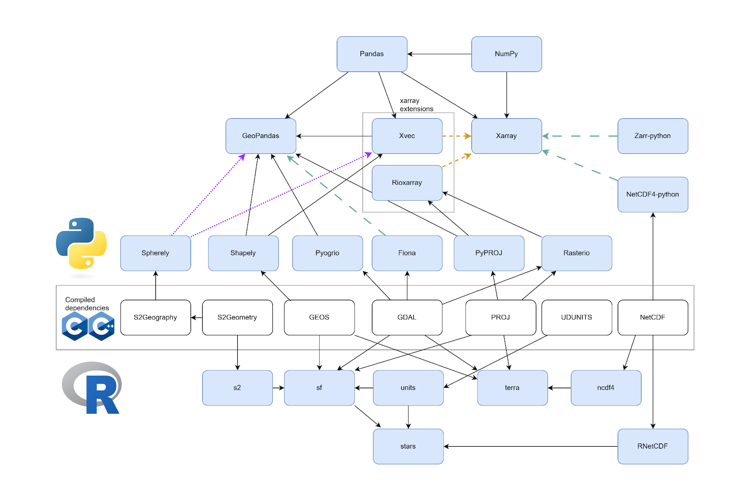
- inter-package dependencies
- packaging upstream libraries
- differences in habits or conventions between the GIS and physical modeling communities
- statistical models
If any of these topics are relevant to you, you may enjoy reading the thoughts in the paper.

I especially appreciated some of the conclusion and recommendations, for example:
It is encouraging to see that involvement in the development of open geospatial is no longer restricted to members of the Open Geospatial Consortium (OGC), and takes place in issues of public OGC GitHub repositories (for instance for GeoZarr and GeoParquet), or even completely outside OGC communication channels (e.g. STAC, GDAL, and openEO). (…)
The increased diversity in data frame libraries, increased diversity in geospatial tooling, and increasing data size have highlighted a need for connectivity that extends beyond the columnar memory model (…). Wider adoption of GeoParquet as a more efficient file format for whole-fileread / write and wider adoption of GeoArrow as a common metadata standard and memory model may help address these challenges. (…)
and
One of the findings from the SDSL sessions is that cross-language infrastructure is in its infancy. (…). We recommend that more work is done to provide both the technical infrastructure and social environments for constructive cross-language work for spatial data science developers, users and educators.
The publication can be obtained in PDF form here.
Footnotes
JOSIS, the Journal of Spatial Information Science, is an open-access research journal dedicated to geoinformation science. Articles in JOSIS are licensed under a Creative Commons Attribution 3.0 (CC-BY) License.↩︎
Among other things, Edzer Pebesma is the maintainer of various R packages, among them
sfandsp.↩︎Among other things, Martin Fleischmann is the developer or one of the developers behind such geospatial tools as
momepy,GeoPandas, andPySAL. Previously.↩︎